【论文】开题报告撰写
基本信息
| 题目 | 热处理温度及冷却速度对Ti6Al4V组织和力学性能的影响 |
|---|---|
| 题目类型 | 理论研究型 |
| 题目来源 | 教师自拟 |
任务书中提供的信息
通过本研究使学生掌握材料学、材料加工、热处理工艺设计等方面知识,了解金属材料热处理过程组织转变过程,熟悉材料组织和力学性能的测试方法;培养学生学会并能综合运材料学、材料加工等方面知识,以及结合实际材料独立完成课题的工作能力。通过本研究使学生掌握合金的热处理工艺设计,了解金属材料热处理过程组织转变过程,熟悉材料组织和力学性能的测试方法。对材料设计、材料制备及力学性能分析知识进行综合梳理和总结:培养文献检索、钛合金材料研究进展总结整理及合金材料力学性能测试能力;
——题目的目的、意义
1)研究热处理温度、保温时间对合金相形成规律的影响; 2)使用万能力学试验机对试样进行室温准静态拉伸性能测试,获取试样拉伸应力应变曲线,分析合金力学性能; 3)采用扫描电镜对合金微观组织进行表征,结合拉伸实验测试结果,阐述合金力学性能与合金微观组织之间的关系。
——内容简介
1. 对Ti6Al4V合金研究现状进行调研; 2. 设计合适的热处理工艺; 3. 制备试样,测试试样力学性能,表征材料微观组织;4)毕业设计论文一份。 4.——主要工作任务
本次任务
| 期限 | 周四前 |
|---|---|
| 内容 | 查文献完成下面部分的内容 |
缓冲区
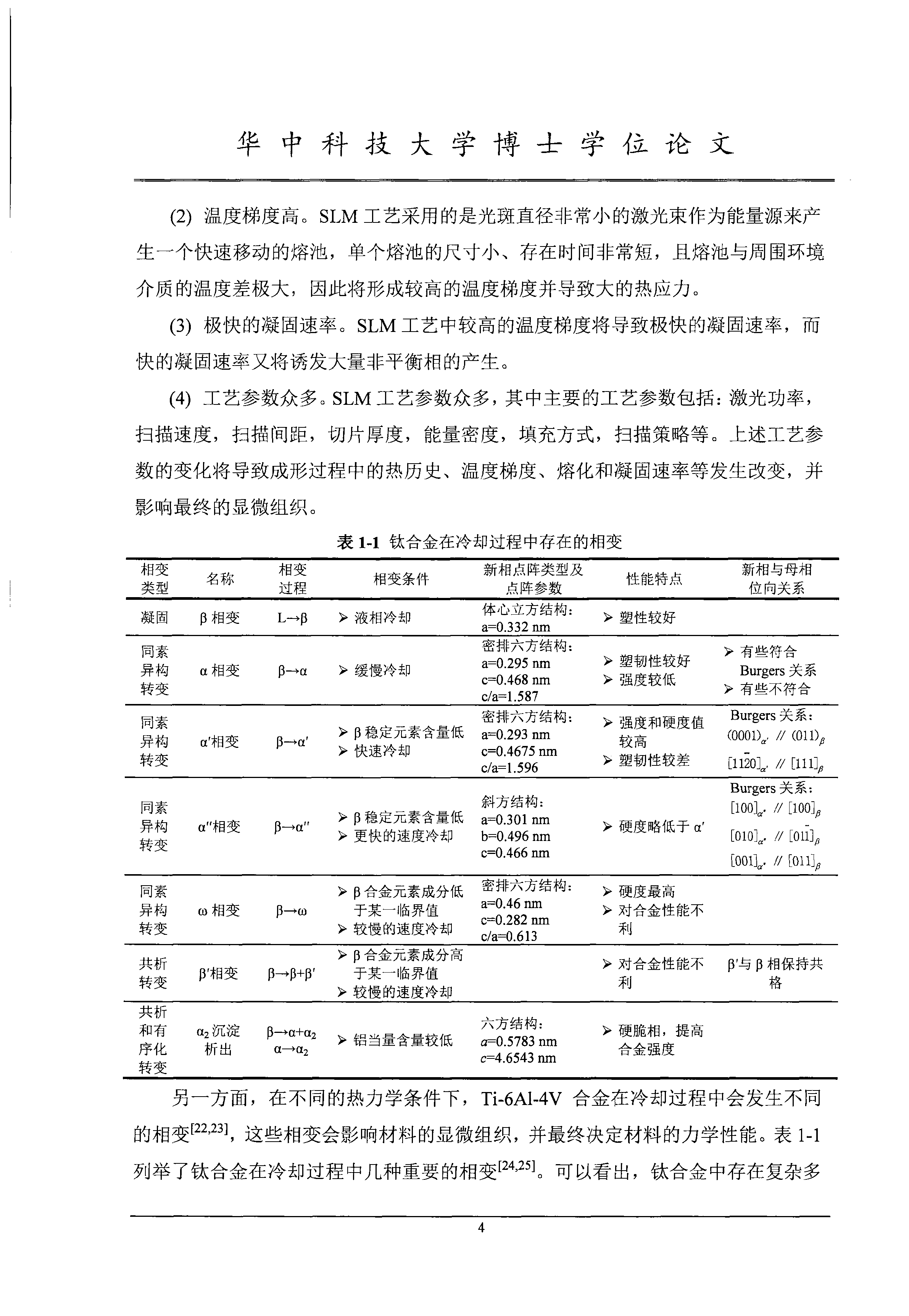
钛合金的特点
(1)钛合金的比强度高。钛合金的密度通常为4.51 g/cm²左右,抗拉强度可达到12001400MPa。相比于铝、镁等常用的轻金属合金材料,钛合金的比强度要高出0.30.7倍凹]。较高的比强度有助于在保证强度的前提下减轻重量,这是其用作结构材料最主要的优势。
(2)钛合金的耐蚀性极佳。钛对氧有着极高的化学亲和力,并且氧在钛中也有着较高的固溶度,钛合金暴露在空气中或水中,通常会在表面生成具有四方晶系金红石晶体结构的TiO2]。但钛合金表面的氧化层一般不会是单一的组成,氧化层与环境的界面多数情况下是TiO2,氧化层与钛合金基体的界面的成分通常为TiO,氧化层内部是成分的过渡区域[2]。这种稳定的氧化物保护膜使得钛合金在海水、次氯酸盐溶液、硫化物及有机酸等介质中极为稳定。
(3)钛合金的高温与低温性能优良。在较高的环境温度下,钢与铝合金的力学性能会产生下降,而钛合金在500这样的高温下依然保持着和室温下一样优秀的力学性能。因此钛合金可以应用于处于高温环境的航天发动机中。同时,高温下钛与氧极易发生反应,温度超过600℃时,氧通过表面氧化层的扩散速度非常快,这会使得氧化层及下方的钛合金富氧区域发生脆化,所以钛合金的最高使用温度不易超过600℃[4]。
(4)钛合金的生物相容性较好。钛合金无毒,无磁性,并在生物系统中十分稳定,几乎不会被生物体内的血液、有机酶、自由基等液体所腐蚀,被称为“生物惰性金属”[2]。这保证了人体组织不会对钛合金产生过敏反应。钛合金的部分特性,如弹性模量、X射线吸收率等,与人骨相似,因而钛合金主要用作修复和替换人体硬组织,如股骨头、髋关节、假肢等。
固溶时效处理Ti6Al4V合金摩擦磨损性能研究_于志佳
AI助我
如何用实验法研究钛合金的组织与性能的关系?
答:用实验法研究钛合金的组织与性能的关系,需要考虑以下几个方面:
- 钛合金的成分、工艺、组织和性能是相互影响的,成分决定合金类型,工艺决定显微组织结构,而显微组织决定合金综合性能¹³。
- 钛合金有四种典型的组织形态:α、β、α+β和马氏体,每一种组织都有其对应的力学性能优势项和劣势项²⁴。表1⁵显示了钛合金的显微组织对力学性能的影响。
| 组织形态 | 拉伸强度 | 屈服强度 | 延伸率 | 断裂韧性 | 疲劳强度 |
|---|---|---|---|---|---|
| α | + | + | + | + | - |
| β | - | - | - | - | + |
| α+β | О | О | О | О | О |
| 马氏体 | -/+ | -/+ | -/+ | -/+ | -/+ |
- 通过形变热处理可以得到不同的显微组织,如固溶处理、变形、再结晶、时效和去应力退火等。β转变温度Tβ是热加工处理的关键,从Tβ以上完全冷却可以得到全β相或马氏体相;从Tβ以下完全冷却可以得到全α相或α+β相;从Tβ以上部分冷却再从Tβ以下部分冷却可以得到混合相⁵。
- 利用不同的测试设备和方法对钛合金试样进行力学性能测试,包括拉伸强度、屈服强度、延伸率、断裂韧性、硬度等指标。同时利用不同的仪器和技术对钛合金试样的显微组织进行表征,包括光学显微镜、扫描电子显微镜、X射线衍射仪等。通过分析数据和图像,找出钛合金的组织与性能之间的关系,并探讨其机理。
源: 与必应的对话, 2023/2/28
主支变革是否是组织变革的误写?
您好,这是必应。根据我搜索的结果,主支变革是一种常用的学术研究方法,是指在实验中主动操纵实验条件,人为地改变对象¹²³。组织变革是指组织根据内外环境变化,及时对组织中的要素进行调整、改进和革新的过程⁸⁹。两者并不是同一个概念,也不是误写。
源: 与必应的对话, 2023/2/28
钛合金的分类
钛有两种同素异构体,其中882.5℃以下是密 排六方结构的α钛,882.5℃以上是体心立方结构的β钛。常温条件下金属钛为密排六方晶体结构,其轴比(c/a=1.587)小于理想球形轴比1.633,由于其晶体结构的特殊性,赋予了金属钛良好的加工性能。我国按照材料退火组织组成相的比例分为将其分为三大类:型、 、 型,分别用TA、TC、TB表示。
型
α型钛合金经退火处理,其组织常以单相的α固溶体或者以含微量金 属化合物的α固溶体形式存在,其主要合金元素为铝、锡、锆,并少量含有钒、 钼、铌等,其中铝元素作为α相稳定元素存在,各元素均可起到固溶强化的作用。 α型钛合金具有良好的热强性、高温稳定性及可焊接性能,但不能采用热处理的 方式强化其组织。常用的α型钛合金包括TA1、TA2、TA7等。
但α型钛合金有着 良好的焊接性,并在高温环境下具有极好的组织稳定性和抗蠕变性能,在低温环 境下依然保持良好的延展性,因而适合制作各种飞行器形状复杂的外层板材[ 1, 3]。
型
β型钛合金中主要有钒、钼、铌、钽等β相稳定元素,若在合金中加入少量的 铝、锆、锡,可提高β型钛合金的塑性并改善其热稳定性。β型钛合金的显微组织 一般比α型、α+β型钛合金的显微组织更粗大。β型钛合金常表现出良好的冷成形、 冷加工性能,较好的淬火态塑性以及可焊接性,但是亚稳态β型钛合金热稳定性 较差。常见的β型钛合金有TB1~TB5、TB7、TB10等。
β型钛合金含有较高的β稳定元素,主要分为稳定β型钛合金和亚稳定β型 钛合金[ 1, 4]。稳定β型钛合金在平衡状态下全部由稳定的β相,热处理后不易产 生变化[ 1]。
亚稳定β型钛合金在平衡状态下为α+β双相组织,其中β相的比例高 于50%,在经过β单相区的固溶淬火后变为亚稳定的β相,再经时效过程后由亚 稳β相中析出大量弥散的次生α相[ 6]。亚稳定β型钛合金因其可通过固溶时效而 实现高强度的特征,实现了比稳定β型钛合金更为广泛的应用。亚稳定β型钛合 金拥有良好的室温强度和冷成型性能,而高温抗蠕变性能和低温塑性不如α型钛 合金。
α+β型钛合金
α+β型钛合金经退火处理,所得到的室温组织为不同比例的α和β相。该类型的钛合金中除含有定量的铝元素外,还含有少量的其它元素。可采用适当的热处理方法对α+β型钛合金进行组织强化,α+β型钛合金的强度和淬透性随着β相稳定 元素含量增加而提高,其锻造和轧制等加工成型性能优于α型、β型钛合金。最常 用的α+β型钛合金包括TC4、TC6、TC12等。
材料工作者通过调节钛合金中的合金成分,使α及β两相的比例介于α型 钛合金与β型钛合金之间,制备出了性能介于α型钛合金与β型钛合金之间的 α+β型钛合金。α+β型钛合金可以通过热处理进行强化,它的组织及性能对热处 理工艺参数十分敏感,并且其固溶时效的强化效果多数情况下可保持到450 ℃左 右[ 6]。从成分上来看,这类钛合金中的合金元素基本上是以铝为主要合金元素, β稳定化元素为辅助元素。这使得α+β型钛合金组织变动的余地较为灵活,性能 变动范围大,可以满足各种应用场合及工况要求[ 6]。
Ti6Al4V合金的研究进展
1954年,美国设计出了具有标志性意义的α+β型钛合金,即Ti6Al4V合金。 如图1.1所示,Ti6Al4V合金具有极佳的综合性能和良好生产性能,这使得它成 为了至今用量最大,应用最广的通用型钛合金[ 4, 6]。在Ti6Al4V合金长期的生产 及实际应用过程中,国内外的研究人员对Ti6Al4V合金的处理工艺、组织及性能 等方面进行了较为深入细致的研究,积累了大量的相关经验。
Ti6Al4V钛合金因较好的塑韧性、耐热性、成形性、耐蚀性等,其使用量已 占钛合金使用总量的75%~85%,成为钛合金中的“王牌合金”[55]。但Ti6Al4V 钛合金存在着硬度低、摩擦性能差的缺点,极大地限制了其进一步广泛应用[56]。
Ti6Al4V合金的热处理方法
热处理可以调控合金显微组织,同时不破坏成形件结构,对构件力学性能的改善起 到重要作用。合金的加工状态决定了热处理工艺的选择,针对传统锻造制备的Ti6Al4V 合金,视情况而定,可选用
- 去应力退火(600 ℃保温后空冷)
- 普通退火(700-800 ℃保 温后空冷)
- 再结晶退火(940 ℃保温后炉冷至480 ℃再进行空冷)
- 双重退火(940 ℃ 保温后空冷至室温,升温至700 ℃再空冷)
- 淬火时效(930-950 ℃保温水冷至540 ℃ 时效4-8 h)前两种热处理工艺得到非再结晶/部分再结晶的合金微 观组织,通常情况下材料强度较高。第三种热处理工艺能够得到等轴α和晶间β组合的 合金微观组织,材料塑性得到提升。第四种热处理工艺能够得到等轴α+β的合金微观 组织,材料具备良好的综合性能。最后一种热处理工艺经常用于改善Ti6Al4V合金性能, 可以得到均匀的微观组织,提高合金塑形的同时发生弥散强化改善材料强度。
问题备忘
-
老师可以提供什么原料?现成的原料,可以切割以制取力学性能测试的试样 -
学校提供的热处理方法有哪些?可否进行固溶、时效处理?可以,热处理,一炉子干尽天下事。具体的实验要到下下周(第三周3.5~3.11)才能进行。 -
渗碳、渗氮的方法可有?没有,学校不能实现 -
力学性能仅仅拉伸性能不够吧,能否进一步增加硬度,疲劳强度,耐腐蚀性等参数的评定?
-
扫描电镜在学校有吗?是否需要预约?预约时间多久?有的,需要预约 -
专业图表软件绘图的指导
-
每个章节最后添加个小结
-
材料的详细化学成分(质量分数)以及制作成拉伸试样后的尺寸大小
-
拉伸试验机的型号,显微镜🔬的型号
-
对于Ti6Al4V,固溶处理时加热到相变点以上完全"β体化"后,快冷能否得到完全的β相固溶体?还有就是这种亚稳相在一定温度下时效处理时,组织脱溶的情形是否类似与于Al-4.5Cu一样,沉淀相随着处理时间变长从G.P.区逐渐变化到θ相。
最终整理
一、选题依据及意义
钛合金的特点
钛合金是现代高新技术产业中材料研发领域的热门材料,每年都有大量的人力物力投入到钛合金的研发当中。钛合金材料在航空、机械、交通、海洋、建筑、军事等领域都具有广泛应用,尤其在一些领域的关键部件上,钛合金具有不可替代性。同时新一代高强、高韧、低淬火敏感性钛合金材料的研制与生产正在如火如荼地进行着。钛合金作为一种热门材料,具有如下特点:
-
钛合金的比强度高。钛合金的密度通常为4.51 g/cm²左右,抗拉强度可达到12001400MPa。相比于铝、镁等常用的轻金属合金材料,钛合金的比强度要高出0.30.7倍。较高的比强度有助于在保证强度的前提下减轻重量,这是其用作结构材料最主要的优势。
-
钛合金的耐蚀性极佳。钛对氧有着极高的化学亲和力,并且氧在钛中也有着较高的固溶度,钛合金暴露在空气中或水中,通常会在表面生成具有四方晶系金红石晶体结构的TiO2。但钛合金表面的氧化层一般不会是单一的组成,氧化层与环境的界面多数情况下是TiO2,氧化层与钛合金基体的界面的成分通常为TiO,氧化层内部是成分的过渡区域。这种稳定的氧化物保护膜使得钛合金在海水、次氯酸盐溶液、硫化物及有机酸等介质中极为稳定。
-
钛合金的高温与低温性能优良。在较高的环境温度下,钢与铝合金的力学性能会产生下降,而钛合金在500这样的高温下依然保持着和室温下一样优秀的力学性能。因此钛合金可以应用于处于高温环境的航天发动机中。同时,高温下钛与氧极易发生反应,温度超过600℃时,氧通过表面氧化层的扩散速度非常快,这会使得氧化层及下方的钛合金富氧区域发生脆化,所以钛合金的最高使用温度不宜超过600℃。
-
钛合金的生物相容性较好。钛合金无毒,无磁性,并且在生物系统中十分稳定,几乎不会被生物体内的血液、有机酶、自由基等液体所腐蚀,被称为“生物惰性金属”。这保证了人体组织不会对钛合金产生过敏反应。钛合金的部分特性,如弹性模量、X射线吸收率等,与人骨相似,因而钛合金主要用作修复和替换人体硬组织,如股骨头、髋关节、假肢等。
Ti6Al4V合金特点
钛有两种同素异构体,其中882.5℃以下是密排六方结构的α钛,882.5℃以上是体心立方结构的β钛。常温条件下金属钛为密排六方晶体结构,其轴比(c/a=1.587)小于理想球形轴比1.633,由于其晶体结构的特殊性,赋予了金属钛以良好的加工性能。我国按照材料退火组织组成相的比例分为将其分为三大类:α型、β型、α+β型,分别用TA、TB、TC表示。其中α+β型钛合金经退火处理,所得到的室温组织为不同比例的α相和β相。该类型的钛合金中除含有定量的铝元素外,还含有少量的其它元素。可采用适当的热处理方法对α+β型钛合金进行组织强化,α+β型钛合金的强度和淬透性随着β相稳定元素含量增加而提高,其锻造和轧制等加工成型性能优于α型、β型钛合金。故本研究将以α+β型的Ti6Al4V为研究对象,该合金的主要特点如下:
Ti6Al4V钛合金拥有较好的塑韧性、耐热性、成形性、耐蚀性等,其使用量已占钛合金使用总量的75%~85%,也是大多数高强钛合金的基础,被誉为钛合金中的“王牌合金”。Ti6Al4V被广泛地应用在航空航天、海洋舰艇、战车装甲等军 工领域,石油化工、电力能源、生物医疗等民生领域。
对Ti6Al4V合金而言,固溶时效处理是其最主要的强化手段,经过此类方式处理的合金占据了很大的应用市场。普通处理方式得到的Ti6Al4V 钛合金存在着硬度低、摩擦性能差的缺点,极大地限制了其进一步广泛应用。而固溶处理不仅可以调控合金显微组织,同时不破坏成形件结构,也可以大幅改善构件的力学性能。
基于上述的原因,同时为了更加全面地系统地研究了不同热处理工艺参数处理Ti6Al4V 合金的组织转变、力学性能变化的规律,本此设计采用了α+β双相区固溶时效处理工艺来处理Ti6Al4V合金,通过分析不同温度及载荷下的力学性能来推测微观组织改变的机制,旨在确定它们强度最佳的温度与处理时间,为工程设计和应用提供参考,为增强Ti6Al4V合金力学性能的研究提供新的经验。
参考了多方研究,本次设计将使用固溶处理与回火处理的方式来进行材料的强化,并分析热处理时间、热处理温度对组织性能的影响。
二、研究目标与主要任务
-
对Ti6Al4V合金的显微组织、力学性能、热处理方式等方面进行系统的调研,分析其在不同领域的应用现状和发展趋势;
-
通过研究不同热处理方式对Ti6Al4V合金力学性能的影响来得到最佳的热处理温度与保温时间,并设计合适的热处理工艺;
-
通过电火花线切割来制备试样,测试试样力学性能,表征材料微观组织;
-
完成一份详实的毕业设计论文。
三、研究方法和手段
本次研究采用的方法是实验法,亦即通过主支变革、控制研究对象来发现与确认事物间的因果联系。
首先是在操纵实验对象的前提下,人为地改变对象的存在方式、变化过程,使它服从于科学认识的需要。通过调研,对Ti6Al4V的工艺进行分析,设计合适的热处理方法,来改变试样的状态,得到服从于实验目的的结果。
在实验过程中,采取控制变量法,利用热处理炉控制保温温度和保温时间两个变量,分别获得保温温度和保温时间对TC4和金组织和力学性能的影响。借助各种方法技术,减少或消除各种可能影响科学的无关因素的干扰,在简化、纯化的状态下认识研究对象。
最后通过总结归纳组织与力学性能之间的联系来发现、确认机理,完善对于Ti6Al4V的认识。
(1)热处理
进行固溶强化的热处理。首先选择好固溶温度与保温时间,控制一个变量。然后将合金材料放入马弗炉中加热至固溶温度,并保持一定时间使溶质原子均匀分布。保温一段时间后,快速冷却合金材料,防止溶质原子析出或形成新相,保持高浓度的固溶体状态,得到试样。
(2)力学性能检验
使用万能力学试验机对热处理试样以及原来的试样进行室温准静态拉伸性能测试,获取试样拉伸应力应变曲线,分析合金力学性能;利用拉伸试验得到的数据来确定材料的弹性极限、伸长率、弹性模量等拉伸性能指标。根据应力-应变曲线,计算出材料的弹性模量、比例极限、拉伸强度、屈服点、屈服强度等指标,并把两类试样的指标进行比较。在实验过程中应分析并选择合适的试验方法和标准,考虑试件的形状、尺寸、装夹方式以及测试速率等对试验结果的影响,避免误差和偏差。
(3)微观组织表征
仔细处理热处理后的合金样品,使其表面光滑、干净、无氧化物和污染物。将样品固定在扫描电镜的样品台上,调节样品与电子枪的距离和角度。打开扫描电镜,选择合适的加速电压、工作距离、扫描速度和信号模式。观察并拍摄合金的微观组织图像,分析其形貌、大小和分布等特征。
(4)综合分析
通过分析扫描电镜得到的微观组织与拉伸实验测试结果,阐述合金力学性能与合金微观组织之间的关系。
四、主要参考文献
[1]任建平,宋仁国,陈小明,等. 7xxx系铝合金热处理工艺的研究现状及进展[J], 2009, 38(6): 119-124.
[2]杨晶晶. 激光选区熔化成形Ti-6Al-4V合金的组织演变及调控[D]. 华中科技大学, 2017
[3]尚勇,张立武. 高强铝合金的热处理技术[J], 2005, (2): 97-102.
[4]张博,陈学文,白荣忍,等. Ti6Al4V钛合金高温损伤模型及损伤机理[J], 2022, 43(9): 186-192.
[5]谭海波,师周龙,张书美,等. β退火参数对Ti6Al4V合金组织和性能的影响[J], 2021, 46(1): 209-213.
[6]刘莹,曲周德,王本贤. 钛合金TC4的研究开发与应用[J], 2005, (1): 47-50.
[7]吴建,刘磊. Ti6Al4V钛合金不同热处理方法的试验与复合材料力学性能分析[J], 2022, 49(9): 119-123.
[8]于志佳. 固溶时效处理Ti6Al4V合金摩擦磨损性能研究[D]. 吉林大学, 2022
[9]姜银方. 工程结构细节疲劳件激光冲击强化的几个关键问题研究[D], 2017
[10]王伟,李华冠,杨吟飞,等. Ti6Al4V钛合金薄板退火畸变数值模拟及试验验证[J], 2016, 41(1): 204-210.
工作进度安排(时间、内容、步骤)
| 步骤 | 时间 | 内容 |
|---|---|---|
| 第一阶段 | 1月上旬-2月下旬 | 确定选题方向,撰写开题报告和文献综述,提交任务书。 |
| 第二阶段 | 3月上旬 | 收集和分析相关资料,明确论文主要观点和结构,撰写论文初稿,确定实验流程 。 |
| 第三阶段 | 3月中旬 | 工艺设计及热处理实验。 |
| 第四阶段 | 3月下旬 | 拉伸试样制备和力学性能测试。 |
| 第五阶段 | 4月上旬-4月中旬 | 微观组织观察,综合分析。 |
| 第六阶段 | 4月下旬-5月上旬 | 修改完善论文与指导老师交流反馈,撰写论文二稿,根据指导老师的意见进行最后的修改,完成论文定稿。 |
| 第七阶段 | 5月中旬-5月下旬 | 准备答辩材料,最后进行答辩。 |




